This website requires JavaScript.
Explore
Help
Sign In
crichardson
/
enigma-bbs
Watch
1
Star
0
Fork
0
You've already forked enigma-bbs
Code
Issues
Pull Requests
Actions
Packages
Projects
Releases
Wiki
Activity
Files
81a6845ce5227e4f90498f9e8b2bbcdaabc63876
enigma-bbs
/
docs
/
assets
/
images
/
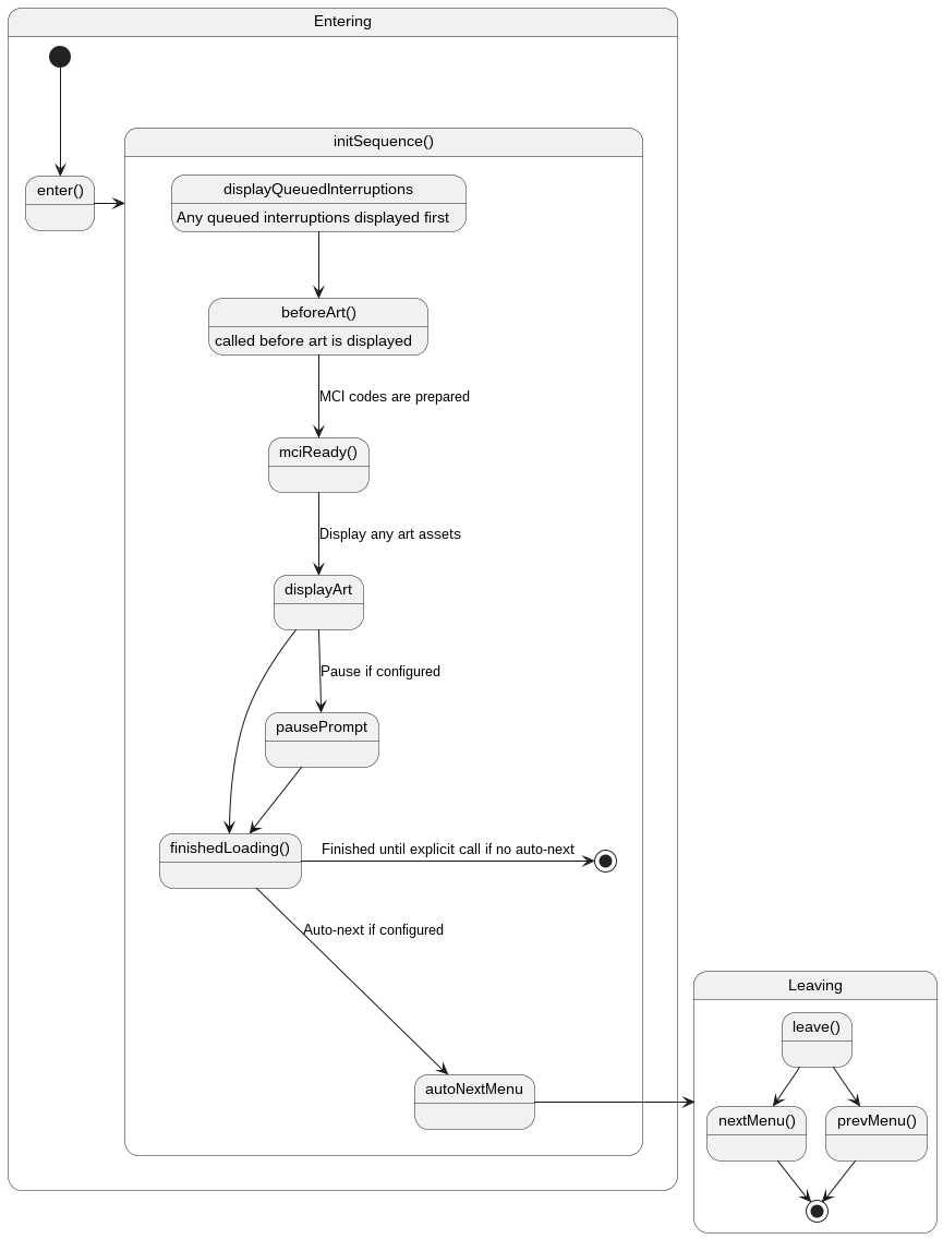
basic_menu_lifecycle.png
Bryan Ashby
c9d9b5336c
Minor lifecycle cleanup
2022-08-09 15:37:14 -06:00
59 KiB
865x1136px
Raw
History
Reference in New Issue
View Git Blame
Copy Permalink